TOP >建設中・計画中INDEX >神奈川県 >横浜市
MM60・61プロジェクト新築工事
MM60・61特定目的会社は、横浜市西区の「みなとみらい21中央地区60・61街区」の東街区にオフィス、ホテル、ミュージアム、商業施設で構成する地上26階、地下1階、高さ99.90m、延べ面積130,504㎡の複合施設を整備します。 また、西街区には地上13階、地下1階、高さ59.50m、延べ面積25,955㎡の専門学校を新設します。 設計は東街区が鹿島建設、西街区が梓設計。 施工は両街区とも鹿島建設。 西街区は2026年1月に着工し、2028年7月に竣工する予定です。 東街区は2026年3月に着工し、2029年2月に竣工する予定です。
![]() |
2025年12月7日撮影。南東側より見た東街区。
![]() |
南西側より見た西街区。
完成イメージ(加筆あり)
![]() |
赤文字が本事業の施設、緑文字が既存施設です。ホテルとミュージアムはオフィスに隠れています。
ケン・コーポレーション、SMFLみらいパートナーズ、鹿島建設、岩崎学園の4社は2024年4月9日、横浜市から「みなとみらい21中央地区60・61街区」の事業予定者に選定され、その後、同街区の開発を目的として「MM60・61特定目的会社」を設立しました。
2025年1月31日に同社は横浜市と同街区に関する基本計画協定を締結し、2月20日には土地売買契約を締結。同街区の開発事業者となっています。
国土交通省は2025年2月19日、国土交通大臣が「MM60・61プロジェクト」を優良な民間都市再生事業計画として認定したと発表しました。
配置図(加筆あり)
![]() |
赤文字が本事業の施設、緑文字が既存施設です。 隣接地のミュージックテラス(Kタワー横浜、ヒルトン横浜、Kアリーナ横浜)もケン・コーポレーションが開発しました。 ミュージックテラスと連携し、街区全体で多様なにぎわいを生み出す計画です。
断面図①
![]() |
配置図B部分の断面図です。 提案時の計画ではオフィスは地上21階でした。
断面図②
![]() |
配置図A部分の断面図です。 専門学校は地上13階です。 提案時の計画ではミュージアムは地上7階、ホテルは地上27階でした。 ホテルは地上26階に変更されたもようです。
位置図
![]() |
みなとみらい線「新高島駅」より建設地まで徒歩4分ほどです。
概要
| 名 称 | MM60・61プロジェクト新築工事 | ||||
|---|---|---|---|---|---|
| 提案名 | Linkage Terrace(リンケージテラス) | ||||
| 街区名 | みなとみらい21中央地区60・61街区 | ||||
| 所在地 | 神奈川県横浜市西区みなとみらい6丁目地内 | ||||
| 最寄駅 | みなとみらい線「新高島」駅 | ||||
| 建築主 | MM60・61特定目的会社(株式会社ケン・コーポレーション、SMFLみらいパートナーズ株式会社、鹿島建設株式会社、学校法人 岩崎学園が本事業の開発を目的として設立) | ||||
| 街区名 | 東街区 | 西街区 | |||
| 地 番 | みなとみらい6丁目2番1ほか | みなとみらい6丁目2番22ほか | |||
| 設 計 | 鹿島建設株式会社 | 株式会社梓設計 | |||
| 施 工 | 鹿島建設株式会社 | 鹿島建設株式会社 | |||
| 用 途 | 事務所、店舗、診療所、展示場、ホテル、駐車場 | 専門学校、駐車場 | |||
| 敷地面積 | 19,119.74㎡ | 4,009.56㎡ | |||
| 建築面積 | 12,718.10㎡ | 2,273.69㎡ | |||
| 延床面積 | 130,504.29㎡ | 25,955.08㎡ | |||
| 構 造 | S造、RC造、一部SRC造 | S造 | |||
| 階 数 | 地上26階、地下1階、4棟 | 地上13階、地下1階、1棟 | |||
| 高 さ | 99.90m | 59.50m | |||
| 着 工 | 2026年3月1日予定 | 2026年1月5日予定 | |||
| 竣 工 | 2029年2月28日予定 | 2028年7月31日予定 | |||
| 備 考 |
◆横浜市2024年2月5日付発表資料(事業者決定)は→こちら ◆国土交通省2024年2月19日付報道発表は→こちら ◆事業者2024年2月21日付ニュースリリースは→こちら | ||||
最終更新日:2025年12月12日
地図
矢印は東街区を示しています。
2025年12月7日撮影
![]() |
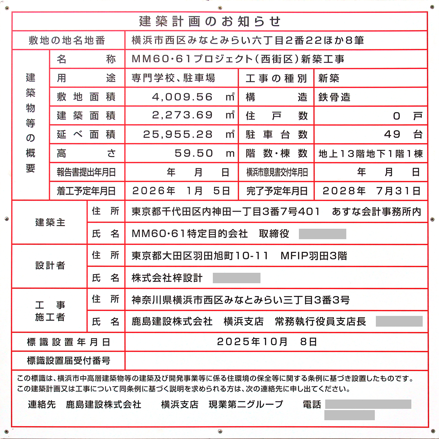
東街区の建築計画のお知らせ。 2025年10月8日に設置されています。 東街区はオフィスビル、ミュージアム、ホテル、商業施設で構成しますが、法令上は一棟扱いです。 高さは99.90mです。
![]() |
西街区の建築計画のお知らせ。 高さは59.50mです。 なお、横浜市の建築計画のお知らせの高さ表記は法令上の高さのみです。
![]() |
「横浜アンパンマンこどもミュージアム」の様子。
![]() |
その北側が西街区です。①の地点よりスタートします。
![]() |
①の地点より西街区を見ています。ここは駐車場として使われていました。
![]() |
その左手。西街区西側の様子。
![]() |
北西側より見た西街区。 ここに岩崎学園が運営する地上13階、地下1階、高さ59.50m、延べ面積25,955㎡の専門学校が建ちます。
![]() |
その右手。西街区西側。
![]() |
その右手。西街区の西側に「富士ゼロックスR&Dスクエア」(地上20階、高さ99.9m)があります。
![]() |
続いて左手。西街区の北側には「Kタワー横浜」(地上21階、高さ約100m)があります。
![]() |
西街区に接近しました。準備工事を進めているもようです。
![]() |
ゲートの隙間より見ています。 西街区は2026年1月5日に着工し、2028年7月末に竣工する予定です。
![]() |
②の地点に移動しました。
![]() |
②の地点より見た「横浜アンパンマンこどもミュージアム」。
![]() |
その右手。 その東側が東街区です。 通路が確保されています。 「Kタワー横浜」でのライブ終演後は人が溢れるそうなので、しばらくはこのままかもしれません。
![]() |
その右手。 東街区の一部には仮囲いが設置されています。
![]() |
仮囲いに接近しました。
![]() |
仮囲いの中では「みなとみらい21中央地区52街区開発事業計画 とちのき通り歩道橋工事」を進めていました。
![]() |
その右手。東街区南側はとちのき通りです。
![]() |
その右手。 道路を挟んだ南側では「みなとみらい21中央地区52街区開発事業計画」が進められています。 60・61街区と52街区が歩道橋で結ばれるようです。
![]() |
仮囲いの東側は更地でした。
![]() |
その右手。こちらに進みます。
![]() |
③の地点に移動しました。
![]() |
③の地点より見た東街区。 奥の建物は、左から「富士ゼロックスR&Dスクエア」(地上20階、高さ99.9m)、「Kタワー横浜」(地上21階、高さ約100m)、「ヒルトン横浜」(地上26階、高さ約100m)、「Kアリーナ横浜」(地上9階、高さ約45m)です。
![]() |
ここにオフィスビル、ミュージアム、ホテル、商業施設で構成する地上26階、地下1階、延べ面積約13万㎡の複合施設が出現します。
![]() |
その左手。
![]() |
右手。こちらに進みます。
![]() |
東側より見た東街区。「横浜アンパンマンこどもミュージアム」と「Kタワー横浜」の間は西街区です。
![]() |
④の地点に移動しました。
![]() |
④の地点より見た東街区。東街区は2026年3月に着工し、2029年2月に竣工する予定です。
![]() |
その左手。東街区東側の様子です。
































