TOP >建設中・計画中INDEX >兵庫県 >神戸市
(仮称)神戸市中央区加納町4丁目計画新築工事
信和不動産(大阪府豊中市)は、神戸市中央区加納町4丁目に地上18階、地下1階、高さ59.87m、総戸数64戸のファミリー向けマンションを新設します。 設計は現代綜合設計。 2025年9月1日に着工する予定でしたが、2025年12月29日の時点では未着工でした。
![]() |
2025年12月29日撮影。南東側より見た建設地。
完成イメージ
![]() |
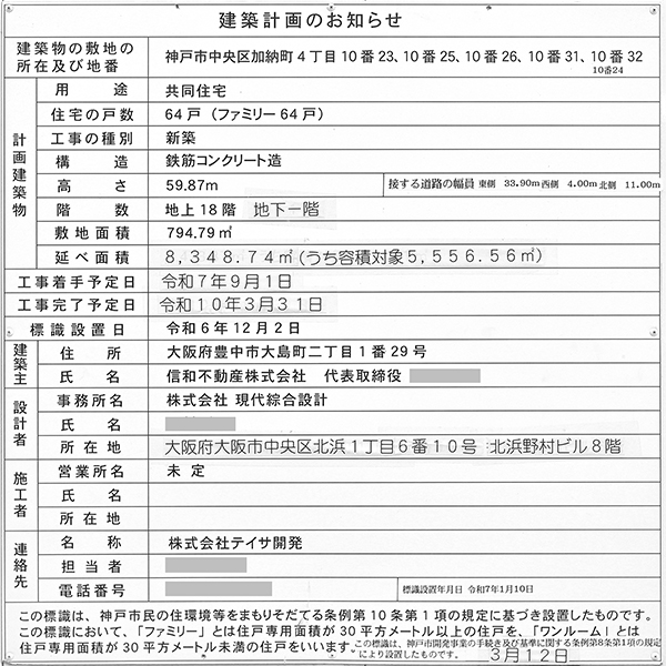
概要
| 名 称 | (仮称)神戸市中央区加納町4丁目計画新築工事 |
|---|---|
| 所在地 | 兵庫県神戸市中央区加納町4丁目10-23ほか(地番) |
| 最寄駅 | JR「三ノ宮」駅、阪急「神戸三宮」駅、阪神「神戸三宮」駅、神戸市営地下鉄西神・山手線「三宮」駅、ポートライナー「三宮」駅、神戸市営地下鉄海岸線「三宮・花時計前」駅 |
| 建築主 | 信和不動産株式会社 |
| 設 計 | 株式会社現代綜合設計 |
| 施 工 | ― |
| 用 途 | 共同住宅(ファミリー64戸) |
| 敷地面積 | 794.79㎡ |
| 建築面積 | 585.29㎡ |
| 延床面積 | 8,473.87㎡(8,348.74㎡) |
| 構 造 | 鉄筋コンクリート造 |
| 階 数 | 地上18階、地下1階 |
| 高 さ | 59.87m |
| 着 工 | 2025年9月1日予定 |
| 竣 工 | 2028年3月31日予定 |
最終更新日:2026年1月16日
地図
2022年の時点では、建設地に「セントラルシティ神戸三宮駅前第2ビル」(地上7階)、「サンライズビル」(地上5階)、「エピファニービル」(地上5階)及び駐車場がありました。 「セントラルシティ神戸三宮駅前第2ビル」が先行して解体されています。 建設地までJR「三ノ宮駅」より徒歩5分ほどです。
2025年12月29日撮影
![]() |
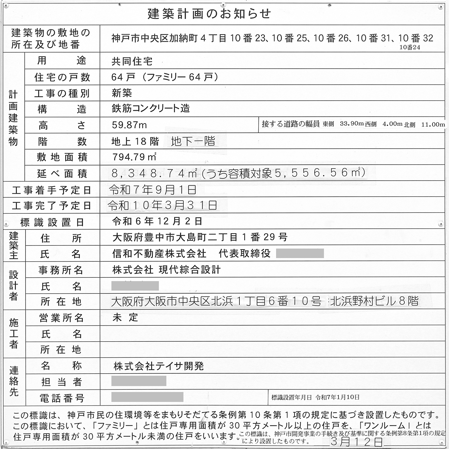
「(仮称)神戸市中央区加納町4丁目計画新築工事」の建築計画のお知らせ。写真クリックで拡大画像を表示。
![]() |
「(仮称)神戸市中央区加納町4丁目計画新築工事」の説明会開催のお知らせ。写真クリックで拡大画像を表示。
![]() |
①の地点よりスタートします。
![]() |
①の地点より建設地を見ています。 この道路に面して「セントラルシティ神戸三宮駅前第2ビル」(地上7階)と「サンライズビル」(地上5階)がありました。
![]() |
その右手。国道30号、新神戸駅方面。
![]() |
現地には2025年4月2日~2025年7月16日を工期とする解体工事のお知らせが掲示してありました。担当は信和建設です。
![]() |
北東側より見た建設地。
![]() |
その左手。国道30号、三ノ宮駅方面。
![]() |
②の地点に移動しました。
![]() |
②の地点より見た建設地。この角地には「エピファニービル」(地上5階)がありました。
![]() |
その左手。建設地北側。
![]() |
右手。建設地西側は狭い路地です。
![]() |
③の地点に移動しました。
![]() |
③の地点より見た建設地。 まもなく着工でしょうか。












